Ihr Experte für

SQL-Server und Azure Datenwelten

Wechseln Sie mit uns

  • auf eine der modernsten Datenplattform
  • auf eine der sichersten Datenplattform
  • auf eine Enterprise ready Datenplattform
  • auf eine hoch verfügbare Datenplattform
  • auf eine BI + BA Datenplattform
  • auf eine Industrie 4.0 Datenplattform
  • auf eine No SQL Datenplattform
  • auf eine "Everything built-in" Datenplattform
  • auf eine Datenplattform für die Digitale Transformation
  • auf eine Datenplattform für die Digitalisierung

in eine neue SQL Server Welt!

 

Features, Funktionen und Services für Datenwelten von morgen

SQL Server 2016 - im Überblick
the big picture

Microsofts SQL Server 2016 ist ein großer Fortschritt in der Geschichte der Microsoft-Datenbankplattform.

Eine skalierbare Datenbankplattform, die Einblicke in Echtzeit in Transaktions- und analytische Daten liefert. Eine Plattform, in die alles integriert ist, von herausragender In-Memory-Leistung, Sicherheitsinnovationen und hoher Verfügbarkeit bis zu erweiterten Analysen, die unternehmenswichtige Anwendungen „intelligent“ werden lassen.

 

und mit Azure in die Datenzukunft wechseln ...

on premises, hybrid und in der cloud

Die Azure Datenplattform - bereit für die Zukunft

Ob BigData, Cloud first, Smart, Data 4.0, IoT, Hybrid, AI, BI, BA, PaaS, SaaS, IaaS, DbaaS oder sonst ein Hype, mit der Azure Datenplattform und dem SQL-Server lassen sich viele Anwendungsszenarien abbilden und verwirklichen.

Tauchen Sie ein in die vielen Möglichkeiten der neuen Datenwelt.

Ob klassisch und on-premise, mit eigener Verwaltung und Konfiguration in der Cloud in virtuellen Umgebungen oder als Service bereitgestellte SQL-Datenbanken, für jede Anforderung und Applikation stehen mögliche Plattformen bereit. Auch zum Anbinden von BI, BA und Data Warehouse, ob mit eigener Infrastruktur oder in der Cloud, es wird möglich:

Smart-Data für die 4.0 Welt

 

SQL Server 2016/2017 und "Everything built-in"

Mit "all inclusive" und den neuen, verbesserten und erweiterten Funktionen und Services des SQL-Servers, steht für alle Anwendungsfälle eine ausgereifte, performante und sichere Datenbankplattform zur Verfügung.

 

Skalierbar nach Bedarf und für alle Anforderungen

Ob in der private Cloud, Hybrid oder public Cloud, ob virtuell oder als Service, über das Zusammenspiel von Azure SQL-Datenbanken und dem SQL-Server lassen sich die verschiedenen Modelle umsetzen.

Nutzen Sie eigene Ressourcen oder virtualisieren Sie in der private Cloud. Skalieren und virtualisieren Sie über die private oder public Cloud mit unendlichen Ressourcen. 

Je nach Anwendungsarchitektur nutzen sie die verschiedenne Servicemöglichkeiten der Cloud: IaaS, PaaS, SaaS und DBaaS jeweils skalierbar und nach Bedarf.

Im Verbund mit Azure

Smart Data: Skalierung in die Cloud
Smart Data: Skalierung in die Cloud

Das Zusammenspiel von SQL-Server mit Azure ermöglicht eine vollkommen transparente Speicherung und Skalierung der Datenbank mit unbegrenzten Ressourcen.

Und das alles nahezu auf Knopfdruck und ohne Installation von zusätzlichen Servern im eigenen Rechenzentrum.

Ob Schritt für Schritt, über Stretch Database oder Auslagerung von Backup und Snapshots ...

 

Virtuelle Server oder als Service

... oder über SQL-Server Datenbanken in virtuellen Maschinen in der Cloud und bis zu reinen SQL-Datenbanken als Service in Azure:

Die Lösungen sind für jeden Bedarf und jede Anforderung über die vielfältigen Möglichkeiten vorhanden.

und Azure bietet noch viel mehr ...

Durch den Cloud first Ansatz von Microsoft stehen mittlerweile neue und erweiterte Funktionalitäten zuerst in Azure zur Verfügung und erhalten erst dann Einzug in den SQL-Server.

Neben der reinen Abbildung als SQL-Datenbank bietet die Azure Datenwelt jedoch noch viel mehr, was die Anwendungs- und Lösungsmöglichkeiten extrem erweitert.

Und nicht nur durch den Cloud first Ansatz bedingt, lohnt es sich einzutauchen in ...

... die Welt von Azure ...

ist jetzt schon gigantisch und wächst bald täglich ...

Die Liste der Services wird länger und länger ...

und wird zunehmend auch durch Dritt-Anbieter ergänzt.

Bereit für alle Arten der Digitalisierung und der Industrie 4.0 und den Anforderungen von heute und morgen.

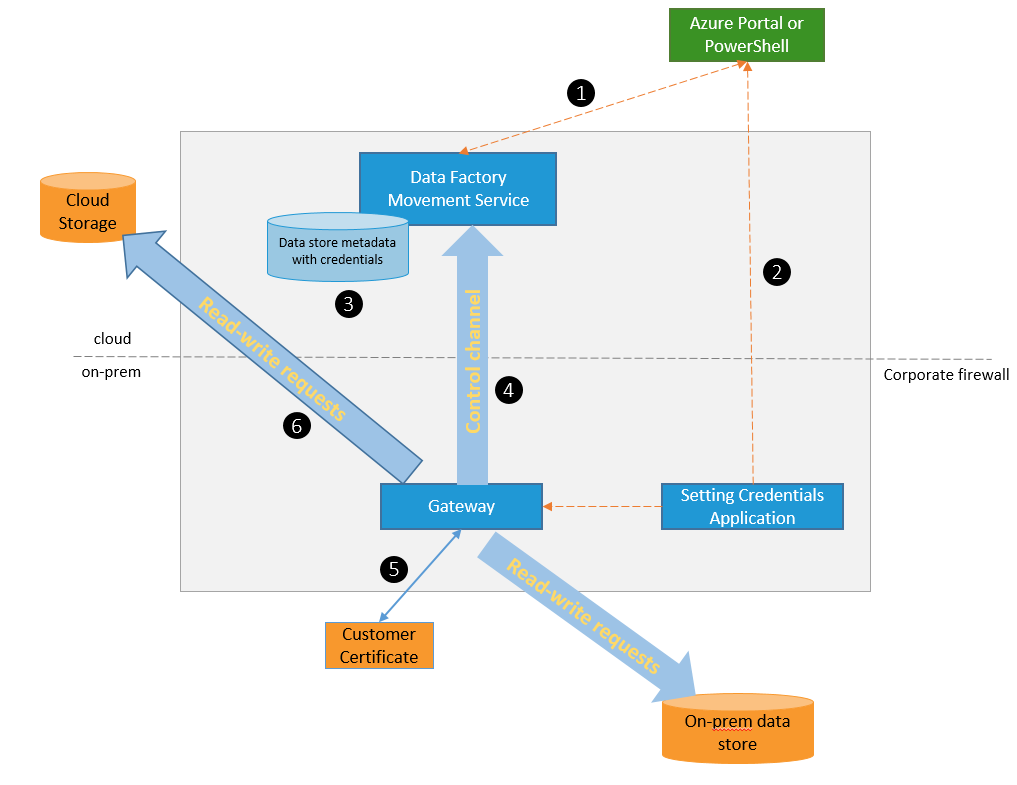
Doch wie kommen die Daten in die Cloud?

Erfahren Sie hier anhand von konkreten Beispielen und Vorgehensweisen, wie ertse Schritte in die Cloud aussehen.

Und bei Bedarf begleiten wir Sie bei Ihrem Weg in die Cloud!